My Project
Classes | Enumerations
space.hh File Reference

Classes for describing address spaces. More...

#include "error.hh"
#include "xml.hh"
Include dependency graph for space.hh:
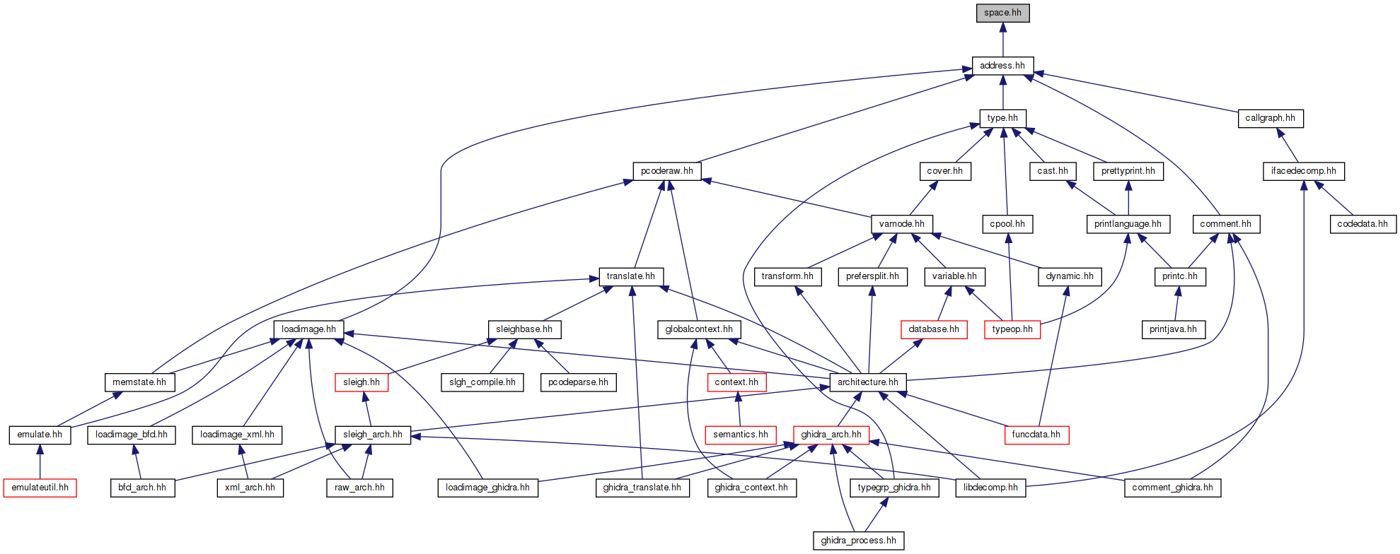
This graph shows which files directly or indirectly include this file:

Go to the source code of this file.

Classes

class  AddrSpace
 A region where processor data is stored. More...
 
class  ConstantSpace
 Special AddrSpace for representing constants during analysis. More...
 
class  OtherSpace
 Special AddrSpace for special/user-defined address spaces. More...
 
class  UniqueSpace
 The pool of temporary storage registers. More...
 
class  JoinSpace
 The pool of logically joined variables. More...
 
class  OverlaySpace
 An overlay space. More...
 

Enumerations

enum  spacetype {
  IPTR_CONSTANT = 0, IPTR_PROCESSOR = 1, IPTR_SPACEBASE = 2, IPTR_INTERNAL = 3,
  IPTR_FSPEC = 4, IPTR_IOP = 5, IPTR_JOIN = 6
}
 Fundemental address space types. More...
 

Detailed Description

Classes for describing address spaces.

Enumeration Type Documentation

◆ spacetype

enum spacetype

Fundemental address space types.

Every address space must be one of the following core types

Enumerator
IPTR_CONSTANT 

Special space to represent constants.

IPTR_PROCESSOR 

Normal spaces modelled by processor.

IPTR_SPACEBASE 

addresses = offsets off of base register

IPTR_INTERNAL 

Internally managed temporary space.

IPTR_FSPEC 

Special internal FuncCallSpecs reference.

IPTR_IOP 

Special internal PcodeOp reference.

IPTR_JOIN 

Special virtual space to represent split variables.