My Project
Classes
rangemap.hh File Reference

Templates to define interval map containers. More...

#include <set>
#include <list>
Include dependency graph for rangemap.hh:
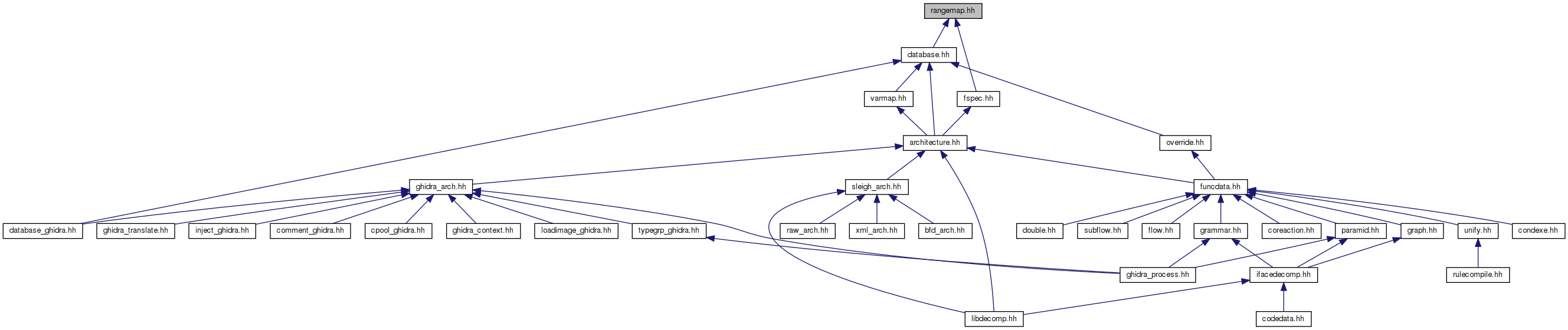
This graph shows which files directly or indirectly include this file:

Go to the source code of this file.

Classes

class  rangemap< _recordtype >
 An interval map container. More...
 
class  rangemap< _recordtype >::PartIterator
 An iterator into the interval map container. More...
 

Detailed Description

Templates to define interval map containers.