My Project
Classes
opbehavior.hh File Reference

Classes for describing the behavior of individual p-code operations. More...

#include "error.hh"
#include "opcodes.hh"
Include dependency graph for opbehavior.hh:
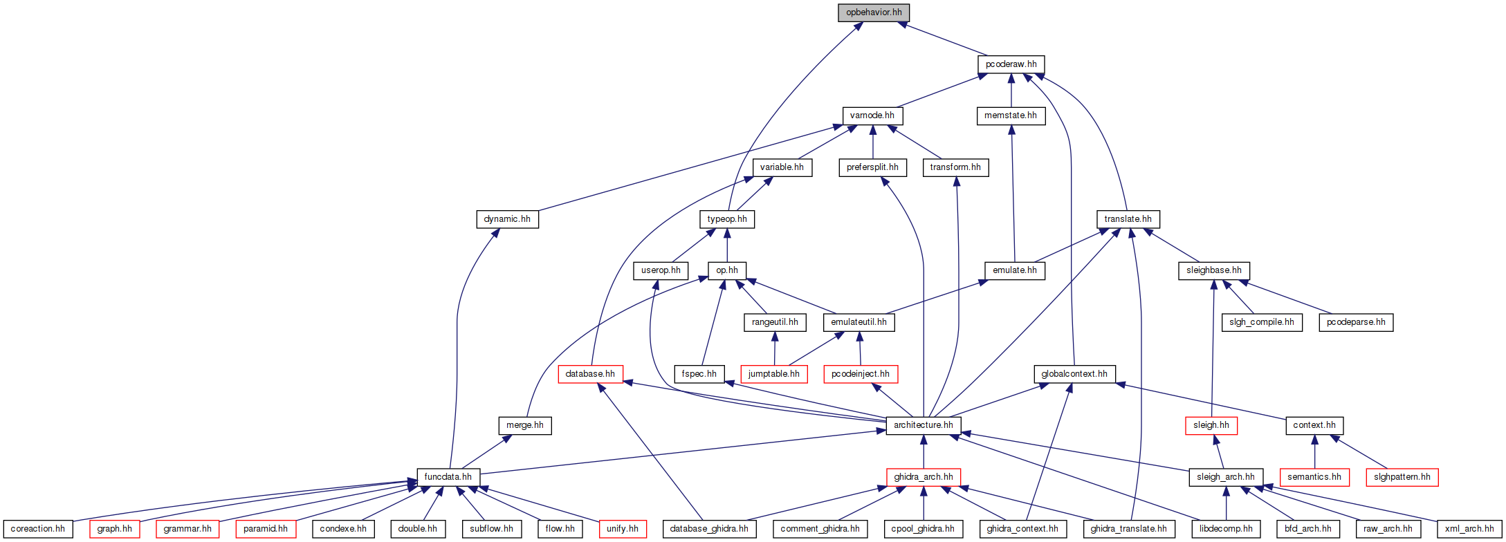
This graph shows which files directly or indirectly include this file:

Go to the source code of this file.

Classes

struct  EvaluationError
 
class  OpBehavior
 Class encapsulating the action/behavior of specific pcode opcodes. More...
 
class  OpBehaviorCopy
 CPUI_COPY behavior. More...
 
class  OpBehaviorEqual
 CPUI_INT_EQUAL behavior. More...
 
class  OpBehaviorNotEqual
 CPUI_INT_NOTEQUAL behavior. More...
 
class  OpBehaviorIntSless
 CPUI_INT_SLESS behavior. More...
 
class  OpBehaviorIntSlessEqual
 CPUI_INT_SLESSEQUAL behavior. More...
 
class  OpBehaviorIntLess
 CPUI_INT_LESS behavior. More...
 
class  OpBehaviorIntLessEqual
 CPUI_INT_LESSEQUAL behavior. More...
 
class  OpBehaviorIntZext
 CPUI_INT_ZEXT behavior. More...
 
class  OpBehaviorIntSext
 CPUI_INT_SEXT behavior. More...
 
class  OpBehaviorIntAdd
 CPUI_INT_ADD behavior. More...
 
class  OpBehaviorIntSub
 CPUI_INT_SUB behavior. More...
 
class  OpBehaviorIntCarry
 CPUI_INT_CARRY behavior. More...
 
class  OpBehaviorIntScarry
 CPUI_INT_SCARRY behavior. More...
 
class  OpBehaviorIntSborrow
 CPUI_INT_SBORROW behavior. More...
 
class  OpBehaviorInt2Comp
 CPUI_INT_2COMP behavior. More...
 
class  OpBehaviorIntNegate
 CPUI_INT_NEGATE behavior. More...
 
class  OpBehaviorIntXor
 CPUI_INT_XOR behavior. More...
 
class  OpBehaviorIntAnd
 CPUI_INT_AND behavior. More...
 
class  OpBehaviorIntOr
 CPUI_INT_OR behavior. More...
 
class  OpBehaviorIntLeft
 CPUI_INT_LEFT behavior. More...
 
class  OpBehaviorIntRight
 CPUI_INT_RIGHT behavior. More...
 
class  OpBehaviorIntSright
 CPUI_INT_SRIGHT behavior. More...
 
class  OpBehaviorIntMult
 CPUI_INT_MULT behavior. More...
 
class  OpBehaviorIntDiv
 CPUI_INT_DIV behavior. More...
 
class  OpBehaviorIntSdiv
 CPUI_INT_SDIV behavior. More...
 
class  OpBehaviorIntRem
 CPUI_INT_REM behavior. More...
 
class  OpBehaviorIntSrem
 CPUI_INT_SREM behavior. More...
 
class  OpBehaviorBoolNegate
 CPUI_BOOL_NEGATE behavior. More...
 
class  OpBehaviorBoolXor
 CPUI_BOOL_XOR behavior. More...
 
class  OpBehaviorBoolAnd
 CPUI_BOOL_AND behavior. More...
 
class  OpBehaviorBoolOr
 CPUI_BOOL_OR behavior. More...
 
class  OpBehaviorFloatEqual
 CPUI_FLOAT_EQUAL behavior. More...
 
class  OpBehaviorFloatNotEqual
 CPUI_FLOAT_NOTEQUAL behavior. More...
 
class  OpBehaviorFloatLess
 CPUI_FLOAT_LESS behavior. More...
 
class  OpBehaviorFloatLessEqual
 CPUI_FLOAT_LESSEQUAL behavior. More...
 
class  OpBehaviorFloatNan
 CPUI_FLOAT_NAN behavior. More...
 
class  OpBehaviorFloatAdd
 CPUI_FLOAT_ADD behavior. More...
 
class  OpBehaviorFloatDiv
 CPUI_FLOAT_DIV behavior. More...
 
class  OpBehaviorFloatMult
 CPUI_FLOAT_MULT behavior. More...
 
class  OpBehaviorFloatSub
 CPUI_FLOAT_SUB behavior. More...
 
class  OpBehaviorFloatNeg
 CPUI_FLOAT_NEG behavior. More...
 
class  OpBehaviorFloatAbs
 CPUI_FLOAT_ABS behavior. More...
 
class  OpBehaviorFloatSqrt
 CPUI_FLOAT_SQRT behavior. More...
 
class  OpBehaviorFloatInt2Float
 CPUI_FLOAT_INT2FLOAT behavior. More...
 
class  OpBehaviorFloatFloat2Float
 CPUI_FLOAT_FLOAT2FLOAT behavior. More...
 
class  OpBehaviorFloatTrunc
 CPUI_FLOAT_TRUNC behavior. More...
 
class  OpBehaviorFloatCeil
 CPUI_FLOAT_CEIL behavior. More...
 
class  OpBehaviorFloatFloor
 CPUI_FLOAT_FLOOR behavior. More...
 
class  OpBehaviorFloatRound
 CPUI_FLOAT_ROUND behavior. More...
 
class  OpBehaviorPiece
 CPUI_PIECE behavior. More...
 
class  OpBehaviorSubpiece
 CPUI_SUBPIECE behavior. More...
 
class  OpBehaviorPopcount
 CPUI_POPCOUNT behavior. More...
 

Detailed Description

Classes for describing the behavior of individual p-code operations.