My Project
Classes
memstate.hh File Reference

Classes for keeping track of memory state during emulation. More...

#include "pcoderaw.hh"
#include "loadimage.hh"
Include dependency graph for memstate.hh:
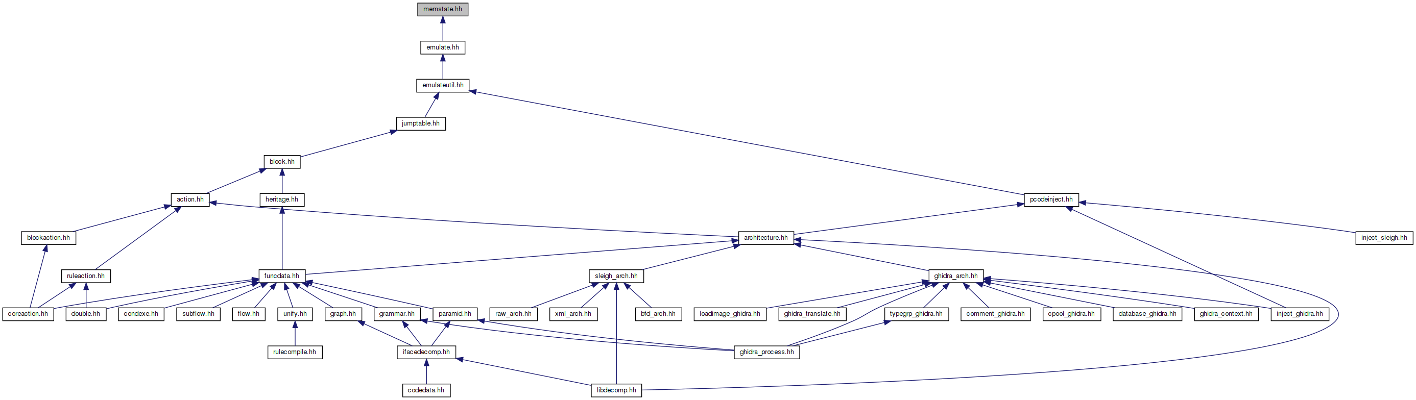
This graph shows which files directly or indirectly include this file:

Go to the source code of this file.

Classes

class  MemoryBank
 Memory storage/state for a single AddressSpace. More...
 
class  MemoryImage
 A kind of MemoryBank which retrieves its data from an underlying LoadImage. More...
 
class  MemoryPageOverlay
 Memory bank that overlays some other memory bank, using a "copy on write" behavior. More...
 
class  MemoryHashOverlay
 A memory bank that implements reads and writes using a hash table. More...
 
class  MemoryState
 All storage/state for a pcode machine. More...
 

Detailed Description

Classes for keeping track of memory state during emulation.