My Project
Public Member Functions | List of all members
IfcCommentInstr Class Reference
Inheritance diagram for IfcCommentInstr:
Inheritance graph
[legend]
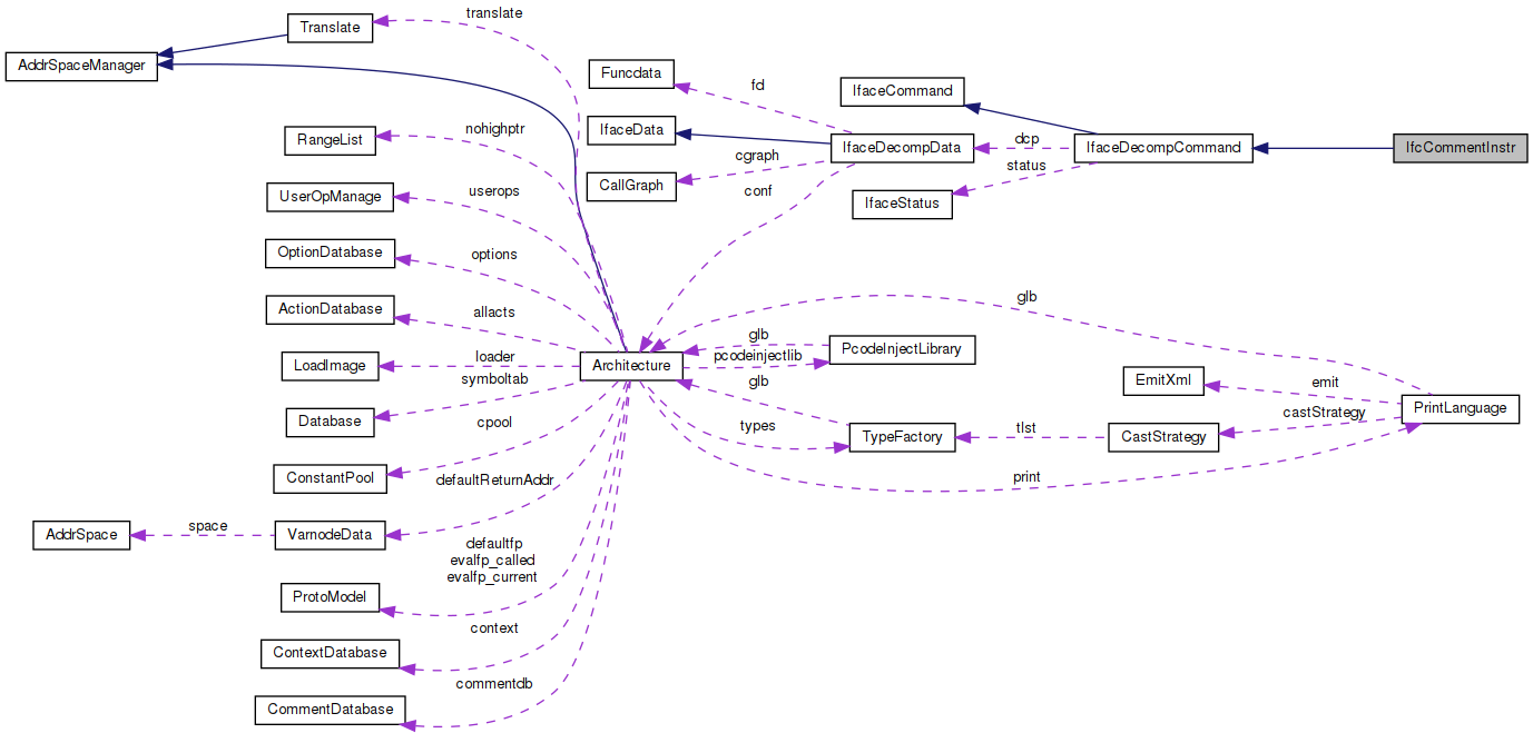
Collaboration diagram for IfcCommentInstr:
Collaboration graph
[legend]

Public Member Functions

virtual void execute (istream &s)
 
- Public Member Functions inherited from IfaceDecompCommand
virtual void setData (IfaceStatus *root, IfaceData *data)
 
virtual string getModule (void) const
 
virtual IfaceDatacreateData (void)
 
virtual void iterationCallback (Funcdata *fd)
 
void iterateFunctionsAddrOrder (void)
 
void iterateFunctionsLeafOrder (void)
 
- Public Member Functions inherited from IfaceCommand
void addWord (const string &temp)
 
void removeWord (void)
 
const string & getCommandWord (int4 i) const
 
void addWords (const vector< string > &wordlist)
 
int4 numWords (void) const
 
void commandString (string &res) const
 
int4 compare (const IfaceCommand &op2) const
 

Additional Inherited Members

- Protected Member Functions inherited from IfaceDecompCommand
void iterateScopesRecursive (Scope *scope)
 
void iterateFunctionsAddrOrder (Scope *scope)
 
- Protected Attributes inherited from IfaceDecompCommand
IfaceStatusstatus
 
IfaceDecompDatadcp
 

The documentation for this class was generated from the following files: