My Project
Classes
cast.hh File Reference

API and specific strategies for applying type casts. More...

#include "type.hh"
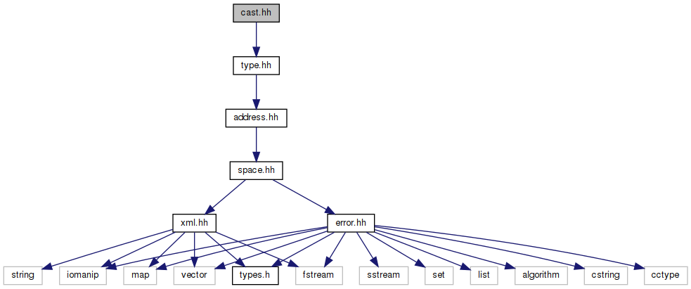
Include dependency graph for cast.hh:
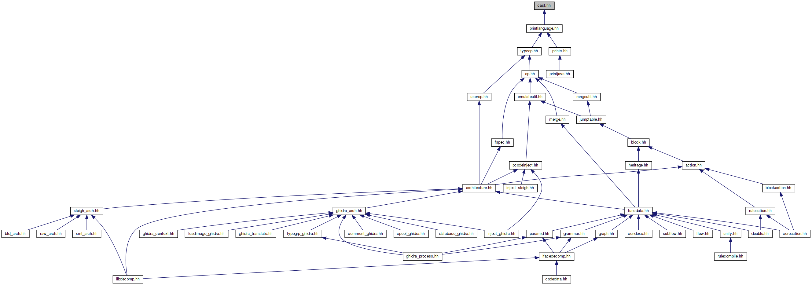
This graph shows which files directly or indirectly include this file:

Go to the source code of this file.

Classes

class  CastStrategy
 A strategy for applying type casts. More...
 
class  CastStrategyC
 Casting strategies that are specific to the C language. More...
 
class  CastStrategyJava
 Casting strategies that are specific to the Java language. More...
 

Detailed Description

API and specific strategies for applying type casts.