My Project
Classes
capability.hh File Reference

Infrastructure for discovering code extensions to the decompiler. More...

#include "types.h"
#include <vector>
#include <string>
Include dependency graph for capability.hh:
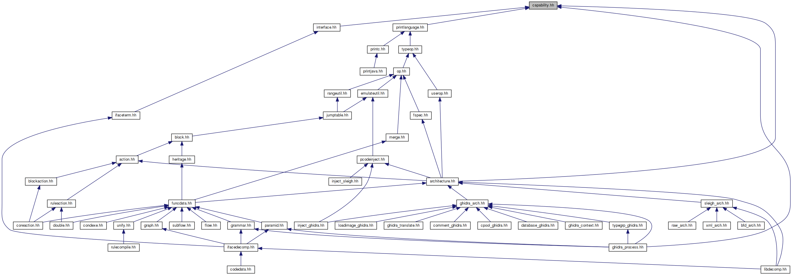
This graph shows which files directly or indirectly include this file:

Go to the source code of this file.

Classes

class  CapabilityPoint
 Class for automatically registering extension points to the decompiler. More...
 

Detailed Description

Infrastructure for discovering code extensions to the decompiler.